关注:

 

紧急提醒!事关微信红包→

发布时间:2024-01-25 09:32:15


日常生活中

好友之间通过微信

发红包或者转账的情况十分常见

然而双方一旦因此产生纠纷

转账和红包产生的经济往来

是否属于同一性质?
近日,北京市海淀区人民法院
审结了一起借款纠纷案件
认定微信红包与转账性质存在区别
红包属于赠与
转账则属于借款
据此判令被告偿还原告借款12900元
具体是怎么回事儿?

一起来看↓


微信红包并非转账
认定赠与无需返还

被告刘女士诉称,2019年其通过微信认识原告周先生。双方认识不久,周先生便以经济困难为由,多次向其借款。2020至2021年间,刘女士通过银行转账、微信红包等方式累计向周先生转款15669元,后经多次催要均无果。对此,周先生辩称,涉案款项不是借款,是赠与。

法院经审理认为,刘女士以微信红包、微信转账两种方式向周先生提供资金,微信红包自身即包含“赠与”之义结合本案具体情形,刘女士出于对周先生生活的资助向其发送微信红包共计2769元,属于刘女士的赠与行为,无需周先生偿还。关于刘女士通过微信转账向周先生支付的12900元,周先生虽辩称是赠与,但其并无证据证明刘女士就此曾作出赠与的意思表示,且考虑到周先生曾向刘女士借款还贷等情况,刘女士向周先生通过微信转账支付款项的应认定系其向周先生提供的借款,周先生应予偿还。据此,法院作出如上判决。

图片
“微信转账和微信红包,二者虽均系通过微信软件操作付款,但应从微信软件的不同功能及属性上对两种付款性质加以区分认定。”法官庭后提示,微信软件作为社交工具除具备日常沟通交流功能外还具备社交功能,微信红包则为微信软件社交功能的典型体现。

  • 微信红包设置的金额上限为200元,且名为“红包”,根据我国的民间习俗,给付“红包”在通常情况下,意味着自愿赠与,无需返还

  • 微信转账与红包不同,不具备“赠与”之义其仅是微信软件设置的付款功能,是社会主体之间常用的付款方式之一。

法官表示

图片

本案中,原告以微信转账主张成立民间借贷关系,被告如主张款项性质为赠与,其需要提交相应证据,否则将承担举证不能的不利后果。


仅有转账凭证
如何认定借贷关系成立

由于很多借钱行为
发生在亲戚朋友等熟人之间
双方之间往往只是口头约定
没有书面借条
如果仅有金融机构的转账凭证
没有借条
如何认定借贷关系成立呢?
法官表示,民间借贷的成立要件有两个:一是双方有借贷合意,多以借条为载体;二是出借方已实际向借款方提供款项。

两个要件均需提供证据予以证明,只要其中任一构成要件缺乏证据证明,就面临借贷事实的不确定问题。

在仅有转账凭证,缺乏借贷合意证明的诉讼案件中,借贷关系能否成立,取决于被告对此抗辩的有效性、合理性,如被告提出抗辩并提供充分证据,原告未进一步举证,则原告承担不利后果;如被告提出抗辩但未能提供证据,则被告承担败诉风险。

法官建议

图片
出借人在出借资金时,不仅应留存转账凭证,更应对借贷合意明确表示,通过打借条、要求提供担保、寻求第三方见证等方式将相关证据予以固定,以免日后产生纠纷。

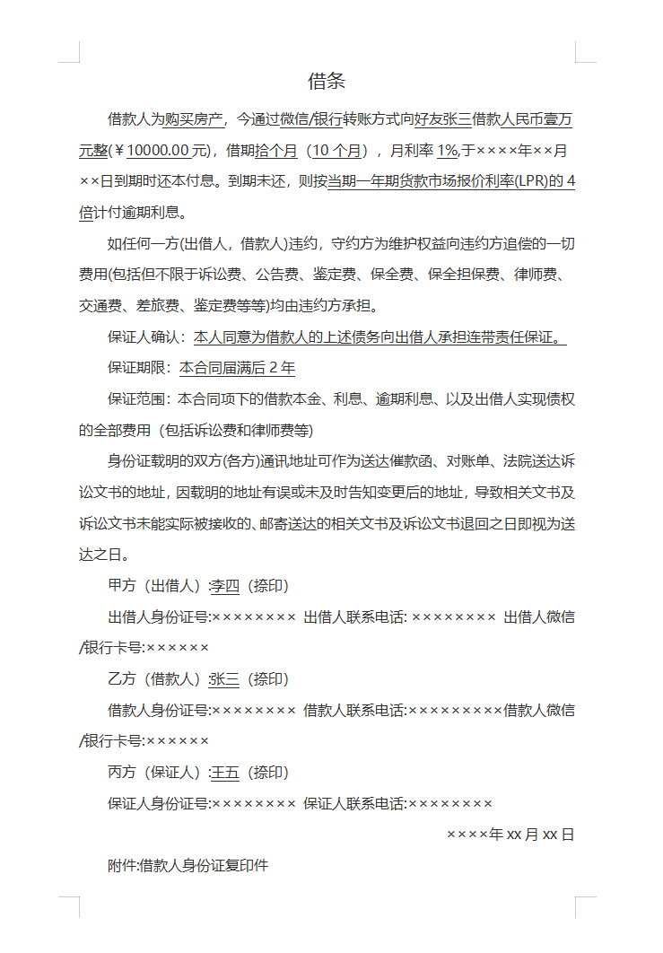
写借条应该注意什么?

有些人因为没写借条
最终无法索要借款
还有些人写了借条
结果却不受法律保护
那是因为借条没有写好!


写借条的注意事项

图片

· 借条标题:在书写时,借条标题要写成“借条”,而不能写成欠条、收条等。

· 借款事由:借条必须要求借款人将借款事由说清楚、写明白,这样出借人才能明确借款的去向和用途,也可以为将来可能发生的纠纷提供证据。

如:xxx(借款人)为购买房产,向xxx(出借人)借款......

· 交付方式:在支付借款时,尽量使用银行转账等线上支付方式,这样做能够清晰留痕,支付记录可以作为诉讼时重要的证据。

如果现金支付,建议查看借款人的取款记录,以确定资金来源。还要多留心,根据借款人的工作性质、家庭情况等,考量款项来源的合理合法性。

同时最好有第三方见证人在场,并要求借款人出具收条。

· 出借人信息:借条中要写清出借人的全名及身份证号码,否则一般认为借条持有人为权利人。

· 借款金额:借条要写明借款的币种和金额。币种如人民币、美元等;金额要写清阿拉伯数字、汉字大写,以免金额数被篡改。

如:人民币壹万元整(¥10000.00元)

· 还款期限:借条中要写明还款期限,借款人应当在借款期限内还清借款,如未在期限内清偿,将面临相应的惩罚措施。

如:逾期利息、纠纷费用

· 写清地址:借条中应当写明借款双方地址,以便诉讼时法院准确送达法律文书。

· 交易信息:在借款过程中保存双方当事人之间的聊天记录、电话录音、转账记录等交易信息。

在借条中写明借款人的账号或银行卡号等信息,为发生纠纷时提供证据。

· 借款人:借款人应当在借条中签名、捺印并附上身份证号码。

· 保证人:为保障债权的实现,保证人和债权人约定,当债务人不履行到期债务或发生当事人约定的情形时,保证人履行债务或者承担责任。

另外,还要明确借贷关系、约定利息、逾期利息、纠纷费用等信息。


借条模板

图片
图片
来源:中原盾

 

 

关闭窗口